• Work
  • Case study | Improve Checkout CR
  • Learning Lab
  • Case study | Redesigning the payment flow
  • Case study | Banking App Product Proposal
  • Case study | Banking BO Onboarding App
  • Banking Branch Application
  • Interactive microsite
  • Profish: An educational web portal
  • Gamified questionnaire
  • Creative 3D
Contact
About me
Zoi Koutsovasili
  • Work
  • Case study | Improve Checkout CR
  • Learning Lab
  • Case study | Redesigning the payment flow
  • Case study | Banking App Product Proposal
  • Case study | Banking BO Onboarding App
  • Banking Branch Application
  • Interactive microsite
  • Profish: An educational web portal
  • Gamified questionnaire
  • Creative 3D
Contact
About me

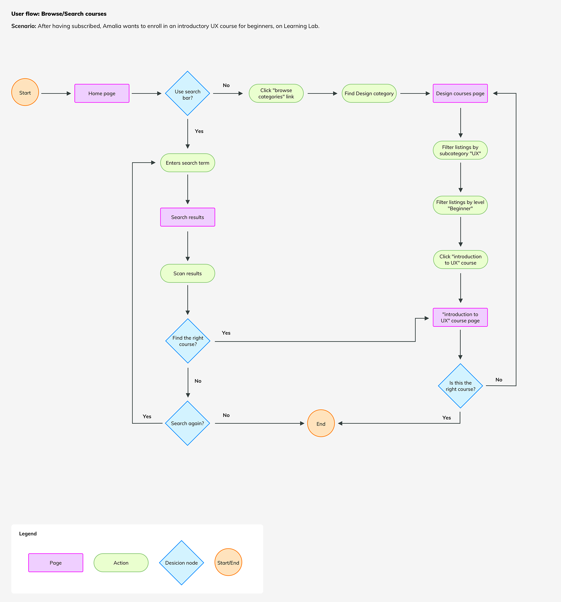
Learning Lab

This is a personal project about an e-learning site. I experimented with the home and course screen, and two core user-flows.

↑Back to Top
Zoi Koutsovasili ©2022